Computer Engineer

Hi, I’m Berkay Arda.

AI/ML • .NET • Unity

I’m Berkay, a Full-Stack Developer specializing in backend systems, AI-powered applications, and distributed architectures. I build .NET and Python-based systems, work with MVC architectures, and develop intelligent solutions using machine learning, RAG pipelines, and LLM integrations.

İzmir, Türkiye Full-Stack Developer Applied AI Systems

Technical Skills

Software • AI/ML • Embedded/WSN • Blockchain • LLM/RAG

Programming Languages

Java, Python, JavaScript, C, C++, C#, SQL, HTML/CSS, PHP

Frameworks & App Development

React.js, Flask, .NET, ASP.NET, ASP.NET Core, WinForms

Backend & APIs

RESTful APIs, API integration, multithreading, authentication & role-based access control, MVC architecture

Databases & Cloud

PostgreSQL, SQL, SQLite, Firebase, database design

WSN / IoT Simulation & Embedded

Contiki-NG, Cooja, RPL/UDP communication, Energest-based energy monitoring, log-driven evaluation

Lightweight Blockchain for WSN

Merkle Tree batching, adaptive block creation (energy / traffic / security-aware), data integrity, replay & tamper attack handling

AI / Machine Learning

PyTorch, TensorFlow, YOLO, OpenCV, computer vision, deep learning

LLM & RAG Systems

Document parsing & cleaning, chunking, embeddings (Sentence-Transformers), FAISS vector search, retrieval gating, prompt design, LLM API integration

CNN & Neural Networks

Convolutional Neural Networks (CNN), neural network architectures, feature extraction, training & evaluation, overfitting prevention, hyperparameter tuning, feature map visualization

ML Engineering

Data analysis, predictive modeling (Python), model deployment, real-time inference, evaluation & error analysis

Game Development

Unity (2D/3D), C# scripting, AI mechanics, physics system, UI/UX, animation, TextMesh Pro, NavMesh, particle systems

Tools & Workflow

Git, GitHub, Agile methodology, project planning & documentation

Experience

Highlights from internships and student leadership.

Software Development Intern — Teracity Yazılım Teknolojileri A.Ş.

Aug 2024 • Bursa, Türkiye

  • Developed a 2D action-adventure game using Unity and C#.
  • Implemented inventory system, enemy AI, performance optimizations, and scoring UI.
  • Applied OOP principles and design patterns for maintainability.

Head of Audit Board — Cyber Security Club (İzmir University of Economics)

2024–2025 • İzmir, Türkiye

  • Ensured compliance and transparency in club operations.
  • Supported structured evaluation of activities and processes.

Researcher — ShielDir (AI-Powered Threat Detection)

2025 • 14th International Symposium on Image and Signal Processing and Analysis (ISPA) • Coimbra, Portugal

  • Conducted research on AI-powered surveillance systems for real-time threat detection.
  • Studied image and signal processing techniques for weapon detection and behavior analysis.
  • Evaluated deep learning models including YOLO-based object detection and VideoMAE-based behavior recognition.
  • Contributed to system architecture design and real-time deployment considerations.
  • Presented research methodology and findings at the 14th Int'l Symposium on Image and Signal Processing and Analysis (ISPA 2025).
  • Paper published in IEEE Xplore: IEEE Xplore
  • Conference website: ISPA

Projects

Click a project to expand details, media, and links.

AI & Machine Learning

ShielDir: AI-Powered Threat Detection

YOLOv8–v12 VideoMAE Firebase

This team project focused on developing an intelligent surveillance system that leverages real-time weapon detection and human behavior analysis to improve public safety. My role involved training and evaluating object detection models (YOLOv8–v12) using custom-labeled CCTV datasets and implementing a VideoMAE-based architecture for suspicious behavior recognition. I integrated these models into a modular pipeline and built a mobile-friendly notification system with Firebase to deliver alerts instantly.

🔗 View on GitHub

Smart Wildfire Management

Random Forest Thermal/Drone Bio+AI

This interdisciplinary research project explores how artificial intelligence and bioengineering can be combined to create fire-resistant forest ecosystems. As part of a multidisciplinary team, I contributed to an early-warning system that analyzes environmental and vegetation data to detect wildfire risks using Random Forest models.

We also proposed integrating AI-based risk analysis with genetically engineered tree species that exhibit fire-resilient properties, plus a monitoring infrastructure using thermal cameras and drone surveillance.

🔗 View on GitHub

Favorite Book QA: LLM-Powered RAG System

LLM RAG FAISS Sentence-Transformers

Built a Retrieval-Augmented Generation (RAG) system that answers questions strictly from a book’s content. The pipeline parses and cleans documents, chunks text, creates embeddings (Sentence-Transformers), stores vectors in FAISS, and retrieves top context passages for the LLM. Includes retrieval gating to reduce hallucinations and improve answer faithfulness.

  • 📄 PDF/Text parsing, cleaning, and chunking (overlap-based)
  • 🧠 Embeddings with Sentence-Transformers + FAISS vector search
  • 🧭 Retrieval gating for WHY/HOW style queries and relevance control
  • ✅ Prompting strategy: “Answer only using retrieved context”
🔗 View on GitHub -->

Software Applications

VirtualEvent Management System

C# WinForms ASP.NET MVC SQL

Developed a comprehensive event scheduling and notification platform using C# (WinForms) and ASP.NET MVC, integrated with an SQL database. Implemented key features such as user registration, role-based access control (admin/staff/user), real-time event editing, and automated notification alerts.

  • 👤 Role-based user registration (Admin, Staff, Participant)
  • 📅 Event creation, editing, and scheduling
  • 🔔 Notifications for updated/canceled events
  • 📈 Filters and sorting for event tracking
🔗 View on GitHub

EasyAssign – Coding Assignment Evaluation Tool

Windows App Automation Multi-language

EasyAssign is a lightweight Windows application developed to help educators evaluate programming assignments efficiently. It supports multiple languages and provides a structured workflow from submission to grading.

  • 📁 Automatic ZIP processing from student submissions
  • 💻 Compilation and execution
  • 📊 Output comparison against expected results
  • 🛠️ Error reporting for compile/runtime issues
🔗 View on GitHub

Computer Games

2D Action-Adventure Game — Teracity Internship Project

Unity C# 2D Game Enemy AI Inventory System Wave System

This project is a 2D action-adventure game developed during my internship at Teracity Software Technologies. The goal was to design a playable core game loop while applying clean code practices and object-oriented design principles.

  • Character Movement & Combat: Implemented smooth 2D movement and combat mechanics, including melee (sword) and ranged (bow) weapon systems.
  • Enemy AI: Designed multiple enemy types with proximity-based behaviors and attack logic.
  • Wave-Based Spawning: Enemies spawn in increasing waves, with a boss encounter triggered after every 10 kills.
  • Inventory System: Fully functional inventory allowing players to collect, use, and drop items.
  • User Interface: Developed optimized UI elements including score tracking, wave indicators, inventory display, and health feedback.

The project focuses on maintainable architecture, reusable components, and performance-aware gameplay systems, serving as a solid foundation for future extensions such as new levels or enemies.

🔗 View on GitHub

Kormos: The Beginning — Supernatural Detective Shooter

Unity URP C# 3D Shooter Enemy AI Boss Design Time Mechanics

Kormos: The Beginning is a 3D supernatural detective shooter developed for the SE320 – Introduction to Computer Games course. The game blends psychological storytelling with mechanics-driven gameplay, focusing on time manipulation, teleportation, and strategic combat.

The player controls Kormos, a detective suffering from amnesia who dives into his own subconscious to recover lost memories and confront manifestations of his past.

  • Enemy AI & Boss Design: Implemented multiple enemy types including Baby Rats and Priests, as well as all boss encounters (Rat King, Zangoc, Cutie Devil).
  • Core Mechanics: Time slow, teleportation & stun, clone (time remnant) system, dash in 8 directions, and ranged combat.
  • Level Design Contribution: Designed and implemented the final level with boss encounters.
  • Iterative Game Design: Mechanics refined based on feedback — procedural generation and grappling hook removed in favor of teleportation and time-based abilities.

The final build includes a tutorial level, two playable levels, multiple enemy types, three bosses, and a minimalist UI focused on clarity and immersion.

🔗 View on GitHub

Tower Defense Prototype

Unity 2022.3 (LTS) C# NavMesh Billboard 2D-in-3D Wave System

A playable Tower Defense prototype developed for a case study. The game runs in a 3D environment while using 2D sprite characters through a billboard technique. Enemies follow a defined path using NavMesh and attempt to destroy the base. The project focuses on a clean and extendable gameplay loop with wave progression, boss waves, scoring, and skill-based mechanics.

  • Core loop: enemies spawn in waves, follow a path, and attack the base at the end.
  • Wave system: UI-based wave tracking, 6s inter-wave wait, and early start with F.
  • Boss waves: bosses spawn on 5th / 10th / 15th waves, then normal flow continues.
  • Scoring & skills: +10 score per kill; at 200 score you can use Heal (E) and Arrow Rain (Q) with cooldown + UI.
  • Player: WASD movement, dash with Shift, and auto-attack the nearest enemy (melee/ranged-ready).
  • Performance tests: stress-tested with high enemy counts (200–2000 animated enemies) while keeping smooth FPS.

🔗 View on GitHub

WSN / Embedded / Blockchain

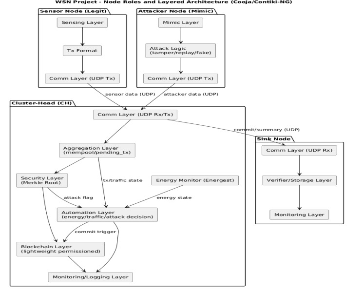
Energy-Aware Lightweight Blockchain for WSN (Contiki-NG + Cooja)

Contiki-NG Cooja RPL/UDP Merkle Tree Energy-Aware

Designed and evaluated a lightweight blockchain-based integrity framework for Wireless Sensor Networks using Contiki-NG and Cooja. The system batches sensor transactions with Merkle trees and performs adaptive block creation based on real-time conditions such as energy level, traffic load, and security alerts—reducing overhead while maintaining strong data integrity.

  • 🔋 Energest-based energy monitoring (CPU/LPM/TX/RX) and log-driven evaluation
  • 🌲 Merkle Tree batching to minimize on-chain storage and computation
  • ⚙️ Adaptive automation layer for block commits (energy/traffic/security-aware)
  • 🛡️ Security handling: replay and tamper attack detection & response
  • 📡 WSN communication via RPL/UDP with simulation-driven metrics
🔗 View on GitHub

Contact

Fastest way to reach me: email or LinkedIn.

Email

berkayardaa@outlook.com

LinkedIn

linkedin.com/in/berkay-arda

GitHub

github.com/BerkayArdaa